Haqqımızda
Şirkət Haqqında
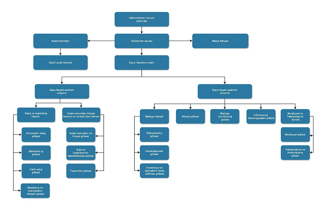
Struktur
İdarəetmə
Hesabatlar
Sertifikatlar və Lisenziyalar
Bank Hesab məlumatları
Vakansiyalar
Məhsullar
Əlaqə
Azərbaycan
AZ
Rus
RU
Azərbaycan
AZ
İngilis
EN
Şəxsi kabinet
Şirkət Haqqında
Struktur
İdarəetmə
Hesabatlar
Sertifikatlar və Lisenziyalar
Bank Hesab məlumatları
Vakansiyalar
Şəxsi kabinet
Geri
Struktur